充电器芯片阿里巴巴店铺 开关电源芯片关注91免费福利网站 91免费视频成人收藏91免费福利网站 欢迎进入电源芯片/驱动芯片、MOS、IGBT、二三极管、桥堆等电子元器件代理商--91免费福利网站电子官网
高级搜索

搜索一

搜索二

充电管理IC方案

推荐产品

联系91免费福利网站

开关电源芯片
深圳市91免费福利网站电子科技有限公司

电话:0755-23087599

手机:13808858392

邮箱:dunianhua@leweitech.com

地址:深圳市宝安区西乡鹤洲恒丰工业城B11栋5楼东

prevnext

OB2001ZCP同步整流芯片开关电源ic

所属分类:优势产品
品牌:昂宝
型号:OB2001ZCP
封装:SOP-8
功率:5W
电流:1A
订购热线:0755-23087599
  
       OB2001ZCP产品描述:  
  OB2001ZCP是一个高性能,紧密集成二次侧同步整流器开关模式电源系统。它结合了一个低电压降N沟道MOSFET压降仿真传统的91免费下载入口整流器反激式转换器的二次侧,可以减少散热,增加输出电流能力和效率并简化散热设计。  
  OB2001ZCP可以支持低系统输出在恒定电流模式下电压降至2V。它适用于多模式应用包括不连续导通模式和准谐振模式。 凭借其多功能性和优化,OB2001ZCP可用于各种开关模式电源拓扑包括次级端控制拓扑和主端控制拓扑。  
  从第二方面的信息隔离变压器,OB2001ZCP产生一个与死区时间相关的驱动信号原边PWM信号转为集成N通道SR在接近开关时打开和关闭零电流转换。 它针对5V输出进行了优化电压。  
  外部可调的最小值有效避免时间控制方案由寄生元素引起的环效应这是一个可靠的、无噪音的SR操作系统,系统安全有保障。  
  OB2001ZCP采用SOP8封装。
  
  OB2001ZCP产品特点:  
  次级侧同步整流器为5V输出系统进行了优化  
  适用于DCM,QR操作  
  准确的次级侧MOSFET Vds传感  
  低成本小尺寸CC / CV模式支持  
  高达200kHz的工作频率  
  输出电压过冲控制  
  VDD UVLO保护
  
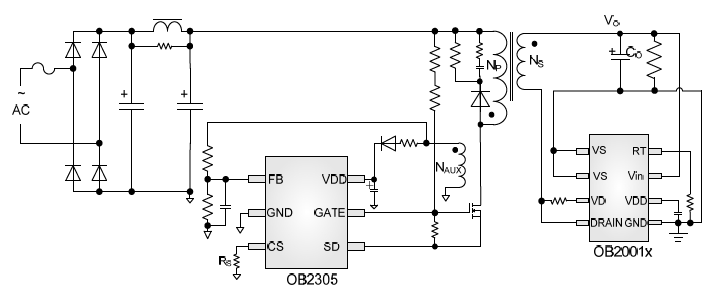
  OB2001ZCP典型应用图:
产品中心 关于91免费福利网站 联系91免费福利网站
网站地图