充电器芯片阿里巴巴店铺 开关电源芯片关注91免费福利网站 91免费视频成人收藏91免费福利网站 欢迎进入电源芯片/驱动芯片、MOS、IGBT、二三极管、桥堆等电子元器件代理商--91免费福利网站电子官网
高级搜索

搜索一

搜索二

充电管理IC方案

推荐产品

联系91免费福利网站

开关电源芯片
深圳市91免费福利网站电子科技有限公司

电话:0755-23087599

手机:13808858392

邮箱:dunianhua@leweitech.com

地址:深圳市宝安区西乡鹤洲恒丰工业城B11栋5楼东

prevnext

DK112 12W交直流转换芯片

所属分类:优势产品
品牌:东科半导体
型号:DK112
封装:DIP-8
功率:12W-18W
电流:
订购热线:0755-23087599
  DK112 是次级反馈反激式 AC-DC 离线式开关电源控制芯片。芯片采用高集成度的 CMOS 电路设计,具有输出短路、次级开路、过温、过压等保护功能。DK112 12W交直流转换芯片内置高压功率管和自供电线路,具有外围元件极少,变压器设计简单(隔离输出电路的变压器只需要两个绕组)等特点。
  
  DK112主要特点  
  ■ 全电压输入 85V—265V  
  ■ 内置 700V 高压功率管  
  ■ 内部集成了高压恒流启动电路,无需外部启动电阻  
  ■ 待机功耗小于 0.3W  
  ■ 65KHz PWM 开关频率  
  ■ 专利的自供电技术,无需外部辅助绕组供电   
  ■ 内置抖频功能,待机时自动降低工作频率,在满足欧洲绿色能源标准(< 0.3W),同时降低了输出电压的纹波  
  ■ 内置斜坡补偿电路,保证在低电压及大功率输出时的电路稳定  
  ■ 频率抖动降低 EMI 滤波成本  
  ■ 过温、过流、过压以及输出短路,次级开路保护  
  ■ 4KV 防静电 ESD 测试
  
  引出端排列及功能

管脚序号 管脚名称 描述
1 GND 接地引脚
2 GND 接地引脚
3 FB 反馈控制端引脚,接 1nF~10nF
4 VCC 供电引脚,外部对地接 10uF~47uF 的电容
5,6,7,8 OC 输出引脚,连接芯片内高压功率管,外部与开关变压器相连
  
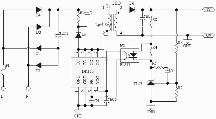
  典型应用电路图
  
  典型功率
  
  应用领域  
  ■ 电源适配器  
  ■ LED 电源  
  ■ 电磁炉、空调、DVD、机顶盒等小家电产品
  
  DK112 12W交直流转换芯片,采用DIP-8封装,50pcs一管,2000pcs一盒,广泛应用于电源适配器、LED 电源、电磁炉、空调、DVD、机顶盒等小家电产品领域中,更多DK112 交直流转换芯片详细手册或其它资料,请向91免费福利网站电子申请。>>
产品中心 关于91免费福利网站 联系91免费福利网站
网站地图