充电器芯片阿里巴巴店铺 开关电源芯片关注91免费福利网站 91免费视频成人收藏91免费福利网站 欢迎进入电源芯片/驱动芯片、MOS、IGBT、二三极管、桥堆等电子元器件代理商--91免费福利网站电子官网
高级搜索

搜索一

搜索二

充电管理IC方案

推荐产品

联系91免费福利网站

开关电源芯片
深圳市91免费福利网站电子科技有限公司

电话:0755-23087599

手机:13808858392

邮箱:dunianhua@leweitech.com

地址:深圳市宝安区西乡鹤洲恒丰工业城B11栋5楼东

prevnext

PN8395-12v电源芯片

所属分类:Chipown/芯朋微
品牌:芯朋微
型号:PN8395
封装:DIP/SOP
功率:18W/24W
电流:1.5A/2A
订购热线:0755-23087599
  PN8395-12v电源芯片概述  
  PN8395集成超低待机功耗准谐振原边控制器及650V高雪崩能力智能功率MOSFET,用于高性能、外围元器件精简的充电器、适配器和内置电源。  
  PN8395为原边反馈工作模式,可省略光耦和TL431,支持CCM和DCM两种工作模式。内置高压启动电路,可实现芯片空载损耗(230VAC)小于50mW。  
  PN8395 12v电源芯片在恒压模式,采用准谐振、多模式技术与PWM频率切换技术共同提高效率并消除音频噪声,使得系统满足6级能效标准,频率抖动技术可实现较好的EMI特性;在恒流模式,输出电流和功率可通过CS脚的电阻进行调节。  
  该芯片提供了极为全面的智能保护功能,包含逐周期过流保护、过压保护、开环保护、过温保护、输出短路保护和CS开/短路保护等。
  
  PN8395产品特征  
  ■ 内置650V高雪崩能力智能功率MOSFET  
  ■ 内置高压启动电路,小于50mW空载损耗(230VAC)  
  ■ 支持CCM和DCM两种工作模式  
  ■ 采用准谐振与多模式技术提高效率,满足6级能效标准  
  ■ 全电压输入范围±5%的CC/CV精度  
  ■ 原边反馈可省光耦和TL431  
  ■ 恒压、恒流、输出线补偿外部可调  
  ■ 无需额外补偿电容、无音频噪声  
  ■ 智能保护功能  
     过温保护 (OTP)  
     VDD欠压&过压保护 (UVLO&OVP)  
     逐周期过流保护 (OCP)  
     CS开/短路保护 (CS O/SP)  
     开环保护 (OLP)
 
  PN8395-12v电源芯片封装/订购信息
  
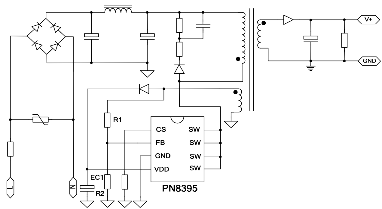
  PN8395管脚定义
管脚名 管脚标号 管脚功能描述
CS 1 电流检测引脚
FB 2 反馈引脚,辅助绕组电压通过电阻反馈稳定输出
GND 3 地电位
VDD 4 工作电压输入引脚
SW 5,6,7,8 智能功率MOSFET Drain端引脚,跟变压器初级相连

  12v电源芯片典型应用电路图
  
  PN8395应用领域  
  ■ 开关电源适配器  
  ■ 机顶盒等外置电源
  
  如果需要PN8395-12v电源芯片的了产品手册、原理图,电源输入输出规格,BOM 表和变压器参数等详细资料的,请向91免费福利网站申请。>>

产品中心 关于91免费福利网站 联系91免费福利网站
网站地图