充电器芯片阿里巴巴店铺 开关电源芯片关注91免费福利网站 91免费视频成人收藏91免费福利网站 欢迎进入电源芯片/驱动芯片、MOS、IGBT、二三极管、桥堆等电子元器件代理商--91免费福利网站电子官网
高级搜索

搜索一

搜索二

充电管理IC方案

推荐产品

联系91免费福利网站

开关电源芯片
深圳市91免费福利网站电子科技有限公司

电话:0755-23087599

手机:13808858392

邮箱:dunianhua@leweitech.com

地址:深圳市宝安区西乡鹤洲恒丰工业城B11栋5楼东

prevnext

AP8266 电流模式pwm控制器

所属分类:Chipown/芯朋微
品牌:芯朋微
型号:AP8266
封装:SOT23-6/DIP8
功率:36W
电流:3A
订购热线:0755-23087599
  AP8266概述:  
  AP8266 是一款高集成度的电流模式PWM控制芯片,具有高性能、低待机功耗、低成本等特点。AP8266电流模式pwm控制器内置绿色降频工作模式,根据负载情况调节工作频率,减少了开关损耗,从而获得较低的待机功耗和较高的转换效率。同时AP8266提供了丰富的保护,包括:逐周期过流保护、过压保护、过压箝位、欠压锁存、过温保护、过载保护,同时具有软启动和间歇工作模式功能。一旦出现故障,芯片进入自动重启状态直至故障排除。
  
  AP8266特征:  
  专利的频率抖动技术提高EMI性能  
  绿色降频工作模式  
  无音频噪声  
  内部集成斜率补偿功能  
  软启动功能  
  全面的保护功能包括  
       线电压补偿技术  
     逐周期过流保护  
     过载保护  
     VDD 过压保护  
     过温保护
  
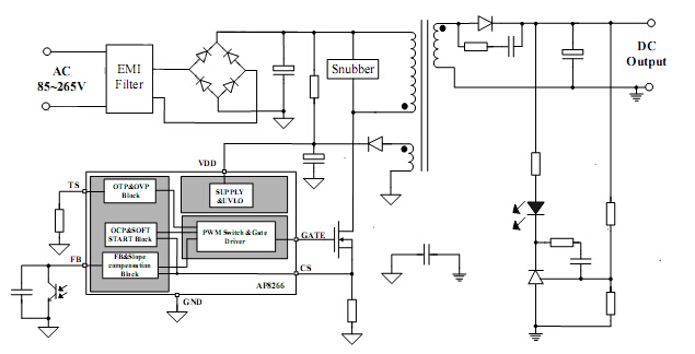
  AP8266典范应用图:

 
  AP8266电流模式pwm控制器是高集成度的电流模式PWM控制芯片,内置绿色工作模式大大减小了待机模式的功耗,更易于满足国际能效标准。
产品中心 关于91免费福利网站 联系91免费福利网站
网站地图