充电器芯片阿里巴巴店铺 开关电源芯片关注91免费福利网站 91免费视频成人收藏91免费福利网站 欢迎进入电源芯片/驱动芯片、MOS、IGBT、二三极管、桥堆等电子元器件代理商--91免费福利网站电子官网
高级搜索

搜索一

搜索二

充电管理IC方案

推荐产品

联系91免费福利网站

开关电源芯片
深圳市91免费福利网站电子科技有限公司

电话:0755-23087599

手机:13808858392

邮箱:dunianhua@leweitech.com

地址:深圳市宝安区西乡鹤洲恒丰工业城B11栋5楼东

prevnext

AP8267 70W 电流模式PWM控制芯片

所属分类:Chipown/芯朋微
品牌:芯朋微
型号:AP8267TCC-R1
封装:SOT23-6
功率:70W
电流:
订购热线:0755-23087599
  AP8267是一款高集成度的电流模式PWM控制芯片,具有高性能、低待机功耗、低成本等特点。AP8267内置绿色降频工作模式,根据负载情况调节工作频率,减少了开关损耗,从而获得较低的待机功耗和较高的转换效率。AP8267提供了丰富的保护,包括:逐周期过流保护、VDD过压保护、欠压锁存、过温保护、输出过压保护、过载保护、输出91免费下载入口短路保护,同时具有软启动和间歇工作模式功能。一旦出现故障,芯片进入自动重启状态直至故障排除。
  
  芯片ap8267特征  
  ■ 频率抖动技术提高EMI性能  
  ■ 绿色降频工作模式  
  ■ 无音频噪声  
  ■ 内部集成斜率补偿功能  
  ■ 线电压补偿技术  
  ■ 软启动功能  
  ■ 全面的保护功能包括  
  — 逐周期过流保护  
  — 过载保护  
  — VDD过压保护  
  — 输出过压保护  
  — 输出91免费下载入口短路保护  
  — 过温保护
  
  封装/订购信息

管脚标号 管脚名 管脚功能描述
1 GND
2 FB 反馈输入引脚, FB脚与SENSE脚共同控制PWM占空比
3 RT 双功能引脚,两选一,可实现过温保护或过压保护。温度检测,通过RT与GND引脚连接一个NTC电阻;过压保护,通过辅助绕组与RT引脚连接一个过压电流检测电阻
4 CS 电流检测输入引脚
5 VDD 芯片供电引脚
6 GATE 图腾柱输出,用于驱动MOSFET 
  
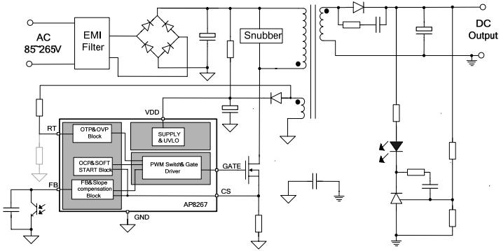
  AP8267电路图
  
  电流模式AP8267应用领域  
  ■ 机顶盒电源  
  ■ 电源适配器  
  ■ 开放式离线开关电源
  
  AP8267是高集成度的电流模式PWM控制芯片,内置绿色工作模式大大减小了待机模式的功耗,更易于满足国际能效标准,VDD 工作电压12V to 25V,典型应用功率<70W,可兼容代换OB2281AMP,被广泛应用于机顶盒电源、电源适配器、开放式离线开关电源等领域,更多电流模式ap8267芯片产品手册及相关应用资料请向91免费福利网站电子申请。>>
产品中心 关于91免费福利网站 联系91免费福利网站
网站地图