充电器芯片阿里巴巴店铺 开关电源芯片关注91免费福利网站 91免费视频成人收藏91免费福利网站 欢迎进入电源芯片/驱动芯片、MOS、IGBT、二三极管、桥堆等电子元器件代理商--91免费福利网站电子官网
高级搜索

搜索一

搜索二

充电管理IC方案

推荐产品

联系91免费福利网站

开关电源芯片
深圳市91免费福利网站电子科技有限公司

电话:0755-23087599

手机:13808858392

邮箱:dunianhua@leweitech.com

地址:深圳市宝安区西乡鹤洲恒丰工业城B11栋5楼东

prevnext

PN8166 45w快充acdc芯片

所属分类:Chipown/芯朋微
品牌:芯朋微
型号:PN8166
封装:SSOP10
功率:33-45W
电流:
订购热线:0755-23087599
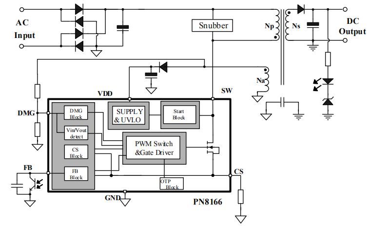
  PN8166典型应用功率33-45W,采用SSOP10封装是45w快充acdc芯片,内部集成了电流模式控制器和高压启动模块,专用于高性能宽输出快速充电器。  
  PN8166 快充芯片通过检测输入电压、输出电压和负载变化自适应切换QR-PWM、QR-PFM、Burst-mode工作模式,多模式调制技术和特殊器件低功耗结构技术实现了超低的待机功耗、全电压范围下的最佳效率。频率调制技术和 Soft-Driver 技术充分保证系统的良好 EMI 表现。  
  同时,PN8166快充芯片还提供了极为全面和性能优异的智能化保护功能,包括输入欠压保护、输入过压保护、输出欠压保护、输出过压保护、过温保护、次级整流管短路保护、逐周期过流保护、过载保护等功能。
  
  PN8166 45w快充acdc芯片特性  
  ■ 内置800V高压启动电路  
  ■ 8~57V宽供电电压,适合宽输出电压应用  
  ■ PWM、强制DCM、PFM和BM多模式提高效率  
  ■ 空载待机功耗< 55 mW @230VAC  
  ■ 优异全面的保护功能  
  ■ 过温保护 (OTP)  
  ■ 输入欠压及过压保护 
  ■ 输出欠压及过压保护  
  ■ 逐周期过流保护 (OCP)  
  ■ 输出短路保护  
  ■ DMG电阻短路保护  
  ■ 次级整流管短路保护  
  ■ 过负载保护(OLP)
  
  封装/订购信息
  
  典型应用电路
  
  应用领域  
  ■ 手机充电器  
  ■ 适配器  
  ■ 内置电源
  
  PN8166 45w快充acdc芯片采用QR控制技术内置SJ MOS及SSOP10功率封装,搭配PN8309HPD-A1,典型应用于33W PD快充应用方案或六级能效45W PD快充应用方案,方案温升低,显著减少体积,有利于充电器小型化设计,更多芯朋微pn8166芯片规格书及应用资料请向芯朋微代理91免费福利网站电子申请。>>
产品中心 关于91免费福利网站 联系91免费福利网站
网站地图