充电器芯片阿里巴巴店铺 开关电源芯片关注91免费福利网站 91免费视频成人收藏91免费福利网站 欢迎进入电源芯片/驱动芯片、MOS、IGBT、二三极管、桥堆等电子元器件代理商--91免费福利网站电子官网
高级搜索

搜索一

搜索二

充电管理IC方案

推荐产品

联系91免费福利网站

开关电源芯片
深圳市91免费福利网站电子科技有限公司

电话:0755-23087599

手机:13808858392

邮箱:dunianhua@leweitech.com

地址:深圳市宝安区西乡鹤洲恒丰工业城B11栋5楼东

prevnext

PN8783 65W GaN快充芯片

所属分类:Chipown/芯朋微
品牌:芯朋微
型号:PN8783
封装:QFN6*8
功率:8.5~56V
电流:
订购热线:0755-23087599
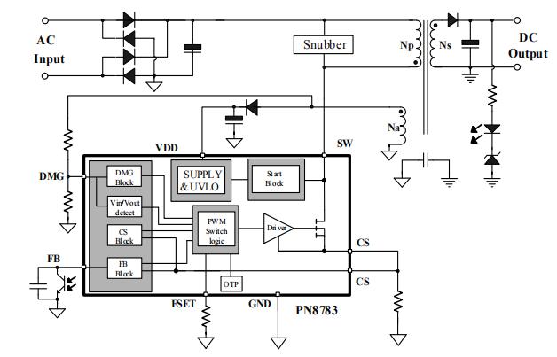
  PN8783 GaN快充芯片内部集成了电流模式控制器和高压启动模块以及高性能GaN FET,专用于高性能的快速充电开关电源。  
  PN8783根据输入电压、输出电压和负载自适应切换QR-Lock Mode、PFM和Burst Mode,多模式调制技术和特殊器件低功耗结构技术实现了全负载范围内的高效率和低待机功耗,同时避免了开关变换器进入CCM模式工作,降低次级整流管的电压应力。频率调制技术和Sof-Driver技术充分保证系统的良好EMI表现。内置了线电压补偿模块,提高了在全输入电压范围内的带载能力一致性。  
  同时,PN8783芯片还提供了极为全面和性能优异的智能化保护功能,输出过压保护、过温保护次级整流管短路保护、逐周期过流保护、过载保护等功能。
  
  PN8783芯片特性  
  ■ 内置高压GaN FET和高压启动电路  
  ■ 供电电压8.5~56V,适合宽输出电压应用  
  ■ QR-Lock技术提高效率改善系统噪声  
  ■ 空载待机功耗55mW@230VAc  
  ■ 优异全面的保护功能  
  ■ 精确的过温保护(OTP)  
  ■ 输出过压保护  
  ■ 逐周期过流保护(OCP)  
  ■ 输出短路保护  
  ■ DMG电阻短路保护  
  ■ 次级整流管短路保护  
  ■ 过载保护
  
  封装/订购信息
  
  典型电路图
  应用领域  
  ■ 手机充电器  
  ■ 适配器
  
  PN8783 GaN快充芯片内置700V GaN FET和高压启动电路,供电电压8.5~56V,搭配PN8307P典型应用于65W GaN高集成快充套片方案,更多PN8783芯片参数及应用资料请向芯朋微代理91免费福利网站电子申请。>>
产品中心 关于91免费福利网站 联系91免费福利网站
网站地图