充电器芯片阿里巴巴店铺 开关电源芯片关注91免费福利网站 91免费视频成人收藏91免费福利网站 欢迎进入电源芯片/驱动芯片、MOS、IGBT、二三极管、桥堆等电子元器件代理商--91免费福利网站电子官网
高级搜索

搜索一

搜索二

充电管理IC方案

推荐产品

联系91免费福利网站

开关电源芯片
深圳市91免费福利网站电子科技有限公司

电话:0755-23087599

手机:13808858392

邮箱:dunianhua@leweitech.com

地址:深圳市宝安区西乡鹤洲恒丰工业城B11栋5楼东

prevnext

QX9920 _LED降压恒流驱动芯片QX9920

所属分类:QX泉芯系列
品牌:泉芯
型号:QX9920
封装:SOT23-6
功率:0.6W
电流:3A
订购热线:0755-23087599
QX9920产品特点:
QX9920 是一款高效率,稳定可靠的高亮度LED灯恒流驱动控制芯片,内置高精度比较器,固定关断时间控制电路,恒流驱动电路等,特别适合大功率、多个高亮度LED灯串的恒流驱动.
QX9920采用固定关断时间的峰值电流控制方式,其工作频率最高可达1MHz,可使外部电感和滤波电容体积减小,效率提高,节省PCB面积。关断时间最小为620ns,并可通过外部电容进行调节,工 作频率也可根据用户要求进行调节。在EN端加PWM信号,可调节LED灯的亮度。
QX9920通过调节外置电流检测电阻的阻值来设置流过LED灯的电流,从而设置LED灯的亮度,流过LED灯的电流可从几十毫安到2.5安培变化。
QX9920采用SOT23-6封装。
 
QX9920产品特点:
宽输入电压范围:2.5V~100V 
高效率:可高达90%
最大工作频率:1MHz
芯片供电欠压保护:2.5V
峰值电流采样电压:250mV
亮度可调:EN端加PWM信号
关断时间可调
内置电流采样前沿消隐电路

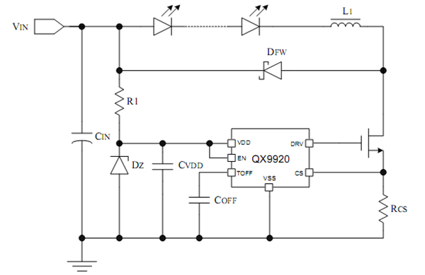
 典型应用图






 
产品中心 关于91免费福利网站 联系91免费福利网站
网站地图