充电器芯片阿里巴巴店铺 开关电源芯片关注91免费福利网站 91免费视频成人收藏91免费福利网站 欢迎进入电源芯片/驱动芯片、MOS、IGBT、二三极管、桥堆等电子元器件代理商--91免费福利网站电子官网
高级搜索

搜索一

搜索二

充电管理IC方案

推荐产品

联系91免费福利网站

开关电源芯片
深圳市91免费福利网站电子科技有限公司

电话:0755-23087599

手机:13808858392

邮箱:dunianhua@leweitech.com

地址:深圳市宝安区西乡鹤洲恒丰工业城B11栋5楼东

prevnext

QX2305_dc-dc升压LED驱动IC QX2305

所属分类:QX泉芯系列
品牌:泉芯
型号:QX2305
封装:SOP-8
功率:25W
电流:500mA
订购热线:0755-23087599
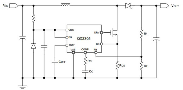
QX2305产品描述:
QX2305是一款高效率、高精度的升压型DC-DC控制芯片。内置高精度误差放大器,固定关断时间控制电路,PWM比较器,峰值电流限流电路,功率管驱动电路等,特别适合宽电压输入的升压应用。
QX2305采用固定关断时间的控制方式,其工作频率最高可达1MHz,可使外部电感和滤波电容体积减小,效率提高,节省PCB面积。关断时间最小为620ns,并可通过外部电容进行调节,工作频率也可根据用户要求进行调节。系统由于采用电流模控制方式,对输入母线电压变化与负载瞬变具有快的瞬态响应速度。芯片具有逐周期限流保护、输出电压过压保护功能。
QX2305采用SOP8封装。

QX2305产品特点:
宽输入电压范围:2.5V~100V
高效率:可高达90%
最高工作频率:1MHz
CS限流保护电压:250mV
FB采样电压:1000mV
芯片供电欠压保护:2.5V
内置电流采样前沿消隐电路
外置频率补偿脚
关断时间可调

典型应用图
 



 
产品中心 关于91免费福利网站 联系91免费福利网站
网站地图