91免费福利网站,91免费下载入口,91免费视频成人,91免费福利下载APP

      充电器IC阿里店铺阿里巴巴店铺 led恒流驱动ic专业厂家关注91免费福利网站 电源IC方案公司收藏91免费福利网站 欢迎进入电源ic,led驱动ic,车充ic,充电器ic,适配器ic厂家--91免费福利网站电子官网

      车载充电器IC方案

      高级搜索

      搜索一

      搜索二

      深圳车充IC方案

      推荐产品

      联系91免费福利网站

      深圳车载充电器IC供应商
      深圳市91免费福利网站电子科技有限公司

      电话:0755-23087599

      传真:0755-23082933

      邮箱:yishanbo@leweitech.com

      地址:深圳市宝安区西乡鹤洲恒丰工业城B11栋5楼东

      prevnext

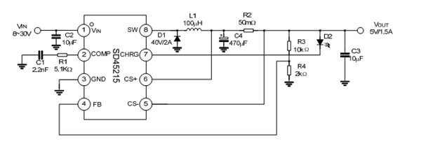
      SD45215_电源管理IC SD45215

      所属分类:士兰微
      品牌:士兰微
      型号:SD45215
      封装:SOP-8
      功率:80mA
      电流:1.5A
      订购热线:0755-23087599
      SD45215产品描述:
      SD45215是一款微型SOP-8封装、高效率、可调限流的降压型DC-DC转换芯片。芯片内部包括误差放大器、振荡器、电流比较器、斜坡补偿、电源采样、逻辑驱动等模块,电流误差放大器的内部集成,使得该芯片可以实现恒压恒流近制。
      峰值电流模式的PWM控制环路以及补偿网络的外部可调,使该芯片可在宽负载范围内提供稳定的输出电压,电流采样端的引出,通过设定采样电阴值,可以简单、精确地实现限流值的外部调节
      导通电阻15mΩ的PMOS开关管的内部集成,提供了高的转换效率,内部3A的限流值以及短路保护、过温保护避免了芯片在超负荷负载或都温度过热时受到损坏,120KHz的高频率以及微型SOP-8封装,最大限度的减小了整体解决方案的古板面积。
       
      SD45215产品特点:
      高达1.5A的输出电流能力
      效率高达90%
      +8V-+30V的输入工作电压范围
      120KHz的开关频率,降低EMI的抖频技术
      拥有专利技术的输出短路保护功能
      拥有专利技术的输出电压导线电阴损耗补偿
      限流可调
      过温保护
      纤小型SOP-8封装

      典型应用图



       
      产品中心 关于91免费福利网站 联系91免费福利网站
      网站地图