91免费福利网站,91免费下载入口,91免费视频成人,91免费福利下载APP

      充电器IC阿里店铺阿里巴巴店铺 led恒流驱动ic专业厂家关注91免费福利网站 电源IC方案公司收藏91免费福利网站 欢迎进入电源ic,led驱动ic,车充ic,充电器ic,适配器ic厂家--91免费福利网站电子官网

      车载充电器IC方案

      高级搜索

      搜索一

      搜索二

      深圳车充IC方案

      推荐产品

      联系91免费福利网站

      深圳车载充电器IC供应商
      深圳市91免费福利网站电子科技有限公司

      电话:0755-23087599

      传真:0755-23082933

      邮箱:yishanbo@leweitech.com

      地址:深圳市宝安区西乡鹤洲恒丰工业城B11栋5楼东

      prevnext

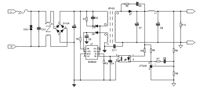
      SD6830_电源IC SD6830

      所属分类:士兰微
      品牌:士兰微
      型号:SD6830
      封装:DIP8
      功率:12W
      电流:2A
      订购热线:0755-23087599
      SD6830产品描述:
      SD6830是一款高度集成的电流模式PWM+PFM控制芯片,内置振荡器、内置高压管和降频功能,IC具有完整的自恢复保护功能,该电源控制器工作于典型的反激拓扑电路中,构成简洁的AC/DC电源转换器,在85V-265V的宽电压范围内提供12W的连续输出功率。
       
      SD6830产品特点:
      内置振荡器
      内置700V高压功率开关
      快速高压启动
      低启动电流和低工作电流
      绿色降频功能,低待机功耗
      全面的自恢复保护功能:过压、欠压、短路、过载以及过温保护
      精确温度补偿,精确逐周期电流控制
      宽电压输出功率12W,峰值输出15W
      高压输出功率15W,峰值输出18W
      外围元件少,整机成本低

      典型应用图



       
      产品中心 关于91免费福利网站 联系91免费福利网站
      网站地图