91免费福利网站,91免费下载入口,91免费视频成人,91免费福利下载APP

      充电器IC阿里店铺阿里巴巴店铺 led恒流驱动ic专业厂家关注91免费福利网站 电源IC方案公司收藏91免费福利网站 欢迎进入电源ic,led驱动ic,车充ic,充电器ic,适配器ic厂家--91免费福利网站电子官网

      车载充电器IC方案

      高级搜索

      搜索一

      搜索二

      深圳车充IC方案

      推荐产品

      联系91免费福利网站

      深圳车载充电器IC供应商
      深圳市91免费福利网站电子科技有限公司

      电话:0755-23087599

      传真:0755-23082933

      邮箱:yishanbo@leweitech.com

      地址:深圳市宝安区西乡鹤洲恒丰工业城B11栋5楼东

      prevnext

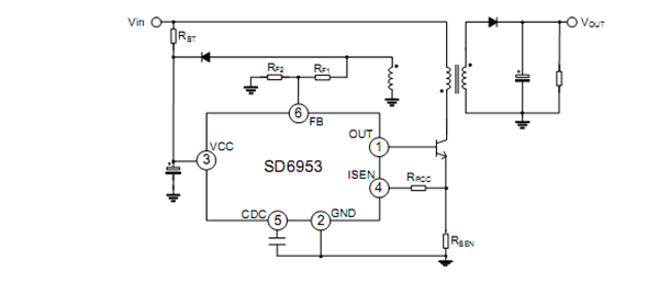
      SD6953_电源IC SD6953

      所属分类:士兰微
      品牌:士兰微
      型号:SD6953
      封装:SOT23-6
      功率:8W
      电流:1A
      订购热线:0755-23087599
      SD6953产品描述:
      SD6953是驱动高压三极管的原边控制模式的开关电源控制器(PSR),内置线损补偿和峰值电流补偿功能,采用PFM调制技术,提供精确的恒压/恒流(CV/CC)控制环路,具有非常高的稳定性和平均效率。
      采用SD6953设计系统,无需光耦和Y电容,可省去次级反馈控制、环路补偿,精简电路、降低成本。
      SD6953适用4~8W输出功率,不同的线损补偿能力,针对采用不同的输出电缆线,峰值电流补偿可由外围设置。在适用的输出功率范围内,可通过反馈电阻设定输出电压;可通过峰值电流采样电阻设定输出电流,以满足不同输出功率的需要。
       
      SD6953产品特点:
       驱动高压三极管
       原边控制模式
       低启动电流
       前沿消隐
       PFM调制
       过压保护
       欠压锁定
       过温保护
       环路开路保护
       线损补偿
       峰值电流补偿
       逐周期限流

      典型应用图



       
      产品中心 关于91免费福利网站 联系91免费福利网站
      网站地图