小功率5V适配器芯片方案有哪些?
字号:T|T
5V的电源适配器是市场上应用比较多的类型,它支持的功能全面,而且稳定,一般是用于数码产品、家用电子、移动电源产品以及LED、安防产品等电子设备,5V适配器方案芯片的选择会直接影响到适配器的稳定性及使用寿命,因此好适配器芯片不但可以延长产品的使用寿命,也可以减少产品的故障率,对于适配器来说是至关重要的。
5V适配器方案有哪些,下面推荐几款适配器5v芯片方案,方案拥有低待机、高效率、小体积、高可靠性等优点,备受工程师青睐!
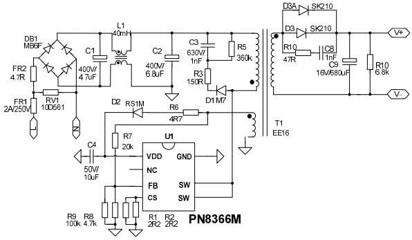
六级能效 6W 适配器应用方案(PN8366M SOP7)
■ 输出规格:5V/1.2A
■ 高压启动+多工作模式+专利谷底开通技术,满足 CoC V5 Tier 2
■ 方案精简:节省启动电阻、Y 电容、输出共模

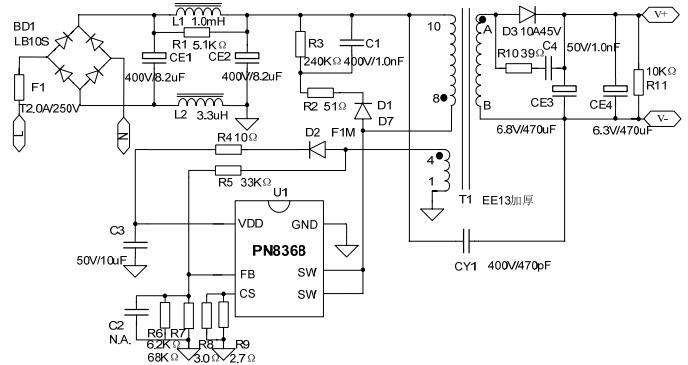
六级能效 7.5W 适配器应用方案(PN8368 SOP7)
■ 输入电压:90~265Vac;
■ 输出规格:5V/1.5A
■ 待机功耗:<50mW
■ 拥有可输出短路保护,输出过流保护,VDD 过压保护,FB 分压电阻开路短路保护,以及电流侦测电阻 Rcs 短路和过温保护;
■ 平均效率:≥76.65%;

六级能效10W适配器应用方案(PN8147 DIP7)
■ 输出规格:5V/2A
■ 待机功耗:<100mW
■ 拥有可恢复短路保护,过载保护,VDD 过压保护,过温保护;
■ 平均效率:≥78.70%;

六级能效12W适配器应用方案(PN8370 SOP-7)
■ 输出规格5V/2.4A
■ 内置高压启动+多工作模式+专利谷底开通技术,满足六级能效标准
■ PN8370F专利跳谷底开通算法+PN8306M独特防振铃算法实现零直通炸机风险
■ 方案精简:PSR无需两颗启动电阻,SR实现零外围工作

六级能效15W适配器应用方案(AP8266 SOT23-6)
■ 输入电压:90~264Vac全电压范围;
■ 输出规格:5±0.25V/3A
■ 输出功率:≤15W
■ 设计符合IEC60950中相关安全性要求;
■ 拥有可恢复短路保护,输出过载保护;
■ 次级反馈器件故障后,可进入过载保护,故障排除后恢复工作;
■ 满载输出最大效率:大于84%

六级能效5V3A适配器方案(PN8386 DIP-8)
■ 输出规格:5V/3A
■ 高压启动+多工作模式+同步整流技术,满足 COC V5 Tier 2
■ PN8386P 独特 PFM 工作曲线,降低变压器体积,简化 EMC

以上几款适配器5v芯片,因其外围极简且具有转换效率高,空载功耗低、快速充电、智能保护、智能检测等功能,满足设备的充电需求,也符合六级能效,因此5V/1.2A、5V/1.5A、5V/2.4A、5V/3A在适配中得到了广泛应用,更多适配器5v方案资料及产品资料可以向91免费福利网站电子申请。。。。
上一篇:反激同步整流芯片有那些? 下一篇:无线充方案有那些、惠尔无线充方案!
同类文章排行
- pn8024可以用pn8034代换吗?
- 电磁炉AP8012电源芯片是否可以viper12a代换
- pd18w快充和20w快充区别?
- 91免费福利下载APP坏的原因有那些?
- 电源芯片发烫的原因及处理措施!
- 充电器控制芯片是用PSR还是SSR?
- 手机电源ic芯片坏了怎么办?
- 充电时电源ic会发烫是怎么回事?
- 一片晶圆可以生产多少芯片?
- 开关电源芯片常用的有哪些型号?
阿里巴巴店铺
关注91免费福利网站
收藏91免费福利网站

