ncp1342替代料PN8213氮化镓pd充电器芯片
字号:T|T
近年来,我国半导体在氮化镓、氮化硅领域发展迅速,芯片缺货问题,更是加快了国产GaN控制芯片发展的步伐,不少之前使用国外控制芯片方案商和终端厂商开始切换到国内企业的产品,芯朋微推出ncp1342替代料PN8213氮化镓pd充电器芯片,适用于65w氮化镓充电器芯片方案。

NCP1342替代料PN8213芯片特征
■ 内置高压启动电路
■ 供电电压9~57V,适合宽输出电压应用
■ Valley Lock:技术提高效率改善系统噪声
■ 最高工作频率外部可设置
■ 空载待机功耗<55mW@230VAC
■ 优异全面的保护功能。

在电路保护方面,PN8213芯片具有逐周期过流保护、输入欠压保护、输出过压保护、输出开/短路保护、DMG电阻短路保护、次级整流管短路保护、过负载保护、双重过温保护等,提供全面的保护,以防止电路在不正常情况下受到损坏,此外,还具有频率调制和智能驱动功能可使噪声最小化,从而改善EMI的性能。

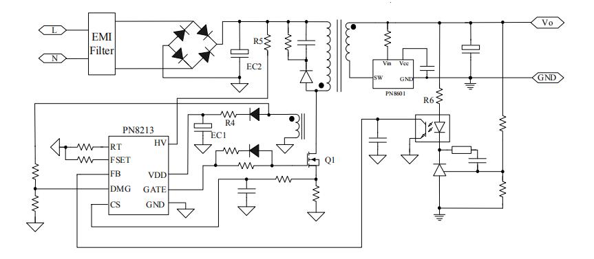
ncp1342替代芯片PN8213在驱动、芯片供电、电路等都做了进一步的优化,将驱动集成于芯片内,能够直接供电给氮化镓芯片,工作电压在9V-57V,开关频率最高可达230KHz,能充分体现氮化镓的优势提高转换效率,对驱动电压进行过优化,可直接驱动E-GaN,外围电路更为简单,凭借其高度集成的芯片和简洁的电路,以及完整的解决方案,得到了众多快充厂商的认可。
同类文章排行
- ap8022代换viper22a可兼容,不改PCB及外围
- 电源芯片sdh8302s可PIN脚代换VIPER12A/AP80
- 什么是MOS管的雪崩及mos管雪崩击穿原理!
- 常用dc-dc降压芯片推荐
- 国产91免费福利下载APP有哪些?
- sdh8303代换viper22a/AP8012H,PIN脚兼容无
- PN555L内置690V小功率非隔离芯片可替PN8008
- IR4427替换芯片ID1127双低侧、大电流驱动,
- 常用低压mos管型号及选型!
- ob2269替代芯片CR6842成本低,性能更稳定!
阿里巴巴店铺
关注91免费福利网站
收藏91免费福利网站

