充电器芯片阿里巴巴店铺 开关电源芯片关注91免费福利网站 91免费视频成人收藏91免费福利网站 欢迎进入电源芯片/驱动芯片、MOS、IGBT、二三极管、桥堆等电子元器件代理商--91免费福利网站电子官网
高级搜索

搜索一

搜索二

充电管理IC方案
当前位置: 电源ic > 新闻中心 > 技术资讯 > CR5534代换ob5224芯片,满足六级能效标准!

CR5534代换ob5224芯片,满足六级能效标准!

字号:T|T
文章出处:91免费福利网站电子责任编辑:91免费福利下载APP人气:-发表时间:2021-09-02
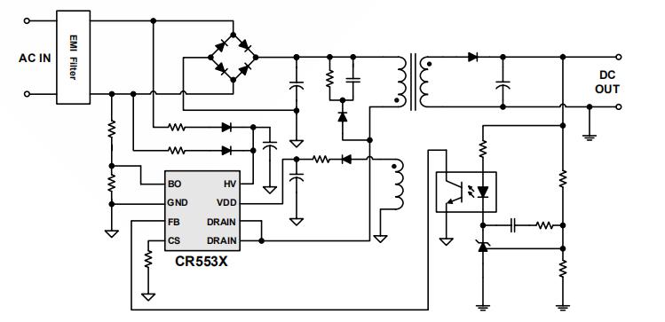
  CR5534是一款采用700V高压漏极启动,内置高压功率 MOSFET,具有优化的图腾驱动电路以及电流模式PWM控制器,适用于待机功耗<25mW的小功率AC/DC电源适配器、充电器电源。
 
  
  CR5534主要特点  
  ■ 700V高压启动  
  ■ 待机<30mW  
  ■ 效率均衡技术、满足能效六级标准  
  ■ 集成600V MOSFET  
  ■ 内置65kHz固定PWM频率  
  ■ 内置软启动技术降低开机MOSFET功率管漏源电压应力  
  ■ 频率抖动技术改善了EMI特性  
  ■ 工作无音频噪音  
  ■ 过压保护(OVP)锁存  
  ■ 过载保护(OLP)和过温保护(OTP)自动恢复  
  ■ 内置同步斜坡补偿增强环路稳定性  
  ■ 内置前沿消隐(LEB)  
  ■ 内置动态峰值电流补偿功能,在输入  
  ■ 85V~264V的宽电压下可实现恒定最大输出功率  
  ■ 输入电压欠压保护功能  
  ■ 4000V HBM ESD能力  
  ■ DIP-8L 绿色封装
 
  
  CR5534在重载或中等负载时,工作在PWM模式,频率为65KHz。当负载逐渐减小时,振荡器的工作颏率逐渐降低,最后稳定在22KHz左右。在空载和轻载时,电路采用间歇模式,有效的降低了待机功耗。
 
  
  CR5534采用DIP封装内置了多种保护功能,适用于15W 以内的全电压范围离线开关电源,在应用中CR5534可兼容代换ob5224,更多CR5534替换ob5224芯片方案手册、BOM表、测试数据等应用资料请向91免费福利网站电子申请。>>
产品中心 关于91免费福利网站 联系91免费福利网站
网站地图