充电器芯片阿里巴巴店铺 开关电源芯片关注91免费福利网站 91免费视频成人收藏91免费福利网站 欢迎进入电源芯片/驱动芯片、MOS、IGBT、二三极管、桥堆等电子元器件代理商--91免费福利网站电子官网
高级搜索

搜索一

搜索二

充电管理IC方案

推荐产品

联系91免费福利网站

开关电源芯片
深圳市91免费福利网站电子科技有限公司

电话:0755-23087599

手机:13808858392

邮箱:dunianhua@leweitech.com

地址:深圳市宝安区西乡鹤洲恒丰工业城B11栋5楼东

prevnext

CR6889B 65W pwm控制器芯片

所属分类:CR/启臣微
品牌:CR启辰微
型号:CR6889B
封装:SOT23-6L
功率:≤65W
电流:3μA
订购热线:0755-23087599
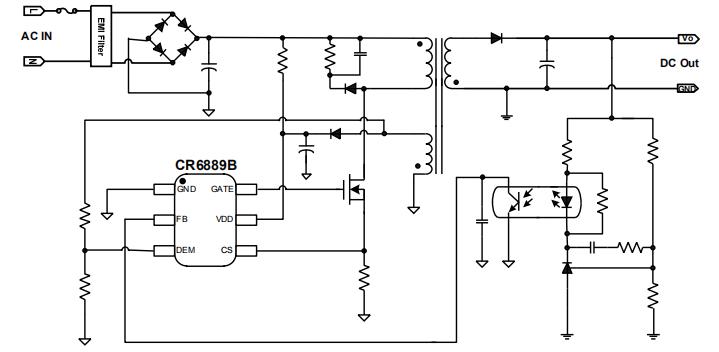
  CR6889B 是一款高集成度、低待机功耗的电流模式 PWM 控制器。CR6889B pwm控制器芯片轻载时会降低频率,最低频率 22kHz 可避免音频噪声。CR6889B 提供了完整的保护功能,如 cycle-by-cycle 电流限制、OCP、OTP、VDD_OVP、UVLO 等,还可以通过 OVP 脚分别精确设置输出电压过压保护。软启动功能可以减少系统启动时 MOSFET 的应力,前沿消隐时间简化了系统应用。通过频率抖动和软驱动电路的设计,降低开关噪声,简化了 EMI 设计。CR6889B 提供SOT23-6L 的封装。
  
  CR6889B特性  
  ■ 较低的启动电流 (大约3μA)  
  ■ 软启动减少开机时MOSFET的漏源电压应力  
  ■ 内建同步斜坡补偿,消除次谐波震荡  
  ■ 内建频率抖动功能,降低EMI  
  ■ 内置65kHz开关频率  
  ■ 轻载降低工作频率  
  ■ VDD过压保护和输出过压保护功能  
  ■ 内置前沿消隐电路  
  ■ 内置输出91免费下载入口短路保护  
  ■ 过载保护  
  ■ SOT23-6L封装
  
  管脚排列描述

引脚序号 符号 描述
1 GND 地脚
2 FB 电压反馈脚,和CS 共同决定输出占空比,同时此脚控制系统工作频率。
3 OVP 通过辅助绕组分压设置输出过压保护电压值,该教悬空则无输出过压保护功能。
4 CS 电流检测脚,连接电阻在MOSFET 的源和地之间检测电感电流。
5 VDD 电源脚。
6 GATE 驱动脚,外接功率MOSFET 的栅极。
  
  典型应用电路图
  
  应用领域  
  ■ AC/DC适配器  
  ■ 电视及监视器电源  
  ■ 打印机  
  ■ 存储设备电源
  
  CR6889B是一款65W以内的副边高能效低功耗绿色节能pwm控制器芯片,VCC耐压30V,待机功耗小于75mW,可替换OB25281、SD4873A、  AP8267、SF5533、KP201、OB2273等产品,更多CR6889B pwm控制器芯片产品手册、电学参数、工作原理、样品申请及技术支持请咨询91免费福利网站电子。>>
产品中心 关于91免费福利网站 联系91免费福利网站
网站地图