充电器芯片阿里巴巴店铺 开关电源芯片关注91免费福利网站 91免费视频成人收藏91免费福利网站 欢迎进入电源芯片/驱动芯片、MOS、IGBT、二三极管、桥堆等电子元器件代理商--91免费福利网站电子官网
高级搜索

搜索一

搜索二

充电管理IC方案

推荐产品

联系91免费福利网站

开关电源芯片
深圳市91免费福利网站电子科技有限公司

电话:0755-23087599

手机:13808858392

邮箱:dunianhua@leweitech.com

地址:深圳市宝安区西乡鹤洲恒丰工业城B11栋5楼东

prevnext

CR5842 65W电流pwm控制芯片代换OB5269/LD7575

所属分类:CR/启臣微
品牌:CR/启臣微
型号:CR5842
封装:SOP-8L
功率:65W
电流:
订购热线:0755-23087599
  CR5842芯片是一款采用 700V 高压启动、内置 65kHz 固定工作频率、超低待机功耗的电流模 PWM 控制芯片,适用于 65W 以内的全电压范围离线开关电源。轻载和无负载情况下自动进入绿色模式和 Burst 模式,可以有效减小电源模块的待机功耗,满足能效六级标准要求。  
  CR5842芯片内置了同步斜坡补偿电路,动态峰值限制电路减小了在宽电压输入时最大输出功率的变化;CR5842 内置了多种保护功能,驱动输出采用的图腾柱和软驱动可有效降低了开关噪声,更加容易地获得良好的 EMI 性能。
  
  CR5842芯片主要特点  
  ■ 700V高压启动  
  ■ 超低待机  
  ■ 效率均衡技术、满足能效六级标准  
  ■ 内置65kHz固定PWM频率  
  ■ 内置软启动技术降低开机MOSFET功率管漏源电压应力  
  ■ 频率抖动技术改善了EMI特性  
  ■ 工作无音频噪音  
  ■ 过压保护(OVP)锁存  
  ■ 过载保护(OLP)和过温保护(OTP)自动恢复  
  ■ 内置同步斜坡补偿增强环路稳定性  
  ■ 内置前沿消隐(LEB)  
  ■ 内置动态峰值电流补偿功能,在输入85V~264V的宽电压下可实现恒定最大输出功率  
  ■ 外置可调输出电压过压保护功能  
  ■ 过温保护  
  ■ 4000V HBM ESD能力  
  ■ SOP-8L、DIP-8L 绿色封装
  
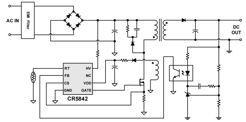
  管脚排列图及引脚描述
管脚号
 
名称
 
描述
 
1 RT 可外接NTC电阻作为过温保护控制,也可通过外接Zener管到VDD实
现输出过压保护电压可调。
2 FB 输出电压反馈输入脚,引脚的输出电流可以控制PWM的工作周期、
短路保护和过载保护。
3 CS 原边电流检测脚,通过检测CS电阻上的电压检测流过功率管的电流大
小,通过该脚可以调节最大输出功率。
4 GND 芯片地。
5 GATE 栅驱动输出,用于驱动功率MOSFET。
6 VDD 芯片供电电源。
7 NC 悬空脚
8 HV 高压启动输入脚,通过启动电阻连接到整流输入电容阳极。
  
  典型应用电路图
  
  应用领域  
  ■ AC/DC电源适配器  
  ■ 开放式电源  
  ■ 电池充电器  
  ■ ATX待机电源
  
  CR5842电流pwm控制芯片是一款用于65W以内离线式开关电源IC,引脚和功能与昂宝的OB5269及通嘉的LD7575基本一致,可兼容代换,适用于待机功耗<100mW的AC/DC电源适配器、充电器电源,更多CR5842_ 19V3. 42A充电器/适配器方案应用资料及相关产品手册参数请向启臣微代理91免费福利网站电子申请。>>
产品中心 关于91免费福利网站 联系91免费福利网站
网站地图