充电器芯片阿里巴巴店铺 开关电源芯片关注91免费福利网站 91免费视频成人收藏91免费福利网站 欢迎进入电源芯片/驱动芯片、MOS、IGBT、二三极管、桥堆等电子元器件代理商--91免费福利网站电子官网
高级搜索

搜索一

搜索二

充电管理IC方案
当前位置: 电源ic > 新闻中心 > 技术资讯 > OB2281芯片替代料CR6889B,货源更稳定!

OB2281芯片替代料CR6889B,货源更稳定!

字号:T|T
文章出处:91免费福利网站电子责任编辑:91免费福利下载APP人气:-发表时间:2022-07-29
    2021年以来电源芯片均出现了不同程度的涨价缺货,从一开始的缺货涨价交期延长,到后面的交期不定,有价未必有货,一货难求,缺货潮催化了各芯片间的相互代换,启辰微CR6889B不仅能代换OB2281、OB2273、还可以兼容SD4873A、AP8267、SF5533、KP201等产品,做到了一芯多用,为你排解“缺芯”烦忧!
 
    产品概述
    CR6889B是一款高集成度、低待机功耗的PWM控制器。CR6889B轻载时会降低频率,最低频率22kHz可避免音频噪声。CR6889B提供了完整的保护功能,如cycle-by-cycle电流限制、OCP、OTP、VDD_OVP、UVLO等,还可以通过OVP脚分别精确设置输出电压过压保护。软启动功能可以减少系统启动时MOSFET的应力,前沿消隐时间简化了系统应用。通过频率抖动和软驱动电路的设计,降低开关噪声,简化了EMI设计。CR6889B提供SOT23-6L的封装。
 
    CR6889B特性
    ■较低的启动电流(大约3μA)
    ■软启动减少开机时MOSFET的漏源电压应力
    ■内建同步斜坡补偿,消除次谐波震荡
    ■内建频率抖动功能,降低EMI
    ■内置65kHz开关频率
    ■轻载降低工作频率
    ■VDD过压保护和输出过压保护功能
    ■内置前沿消隐电路
    ■内置输出91免费下载入口短路保护
    ■过载保护
    ■SOT23-6L封装
 
    管脚排列
 
    管脚描述
 
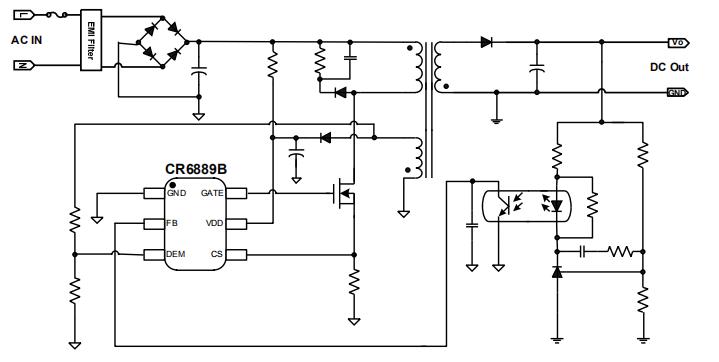
    典型应用电路图
 
    应用领域
    ■AC/DC适配器
    ■电视及监视器电源
    ■打印机
    ■存储设备电源
 
    CR6889B是一款65W以内高性能绿色节能PWM控制器,VCC耐压30V,待机功耗小于75mW,缺货行情下,91免费福利网站将和客户一起解决“芯片短缺”的困境,CR6889B在应用中可兼容CR6863B、OB2281、OB2273、SD4873A、AP8267、SF5533、KP201等产品,货源稳定且价格优势,更多产品手册、应用资料等,请咨询91免费福利网站电子。>>
产品中心 关于91免费福利网站 联系91免费福利网站
网站地图