充电器芯片阿里巴巴店铺 开关电源芯片关注91免费福利网站 91免费视频成人收藏91免费福利网站 欢迎进入电源芯片/驱动芯片、MOS、IGBT、二三极管、桥堆等电子元器件代理商--91免费福利网站电子官网
高级搜索

搜索一

搜索二

充电管理IC方案
当前位置: 电源ic > 方案案例 > 充电器/适配器方案 > CR6248_12v1a适配器方案

CR6248_12v1a适配器方案

字号:T|T
文章出处:91免费福利网站电子责任编辑:91免费福利下载APP人气:-发表时间:2022-04-08
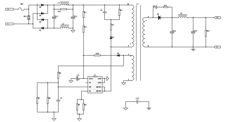
  CR6248_12V1A适配器方案是基于一个能适用于宽输入电压范围,输出功率 12W,恒压输出的适配器,控制 IC 采用CR6248高精度CC/CV原边检测PWM开关,具有良好的动态负载能力,良好的恒流输出效果;同时具有“软启动、OCP、SCP、OVP、FB开路保护、OTP自动恢复”等多种保护功能。 
 
  CR6248 采用反激式电路拓扑,输出和输入高压使用变压器隔离。在这种反激拓扑中,开关管导通时,变压器储存能量,负载电流由输出电容提供;开关管关断时,变压器将储存的能量传递到负载和输出滤波电容,以补偿电容单独提供负载电流所消耗的能量。
  
  CR6248 芯片特性:  
  ● CR6248 内置 600V 高压功率 MOSFET,反激式原边检测 PWM 功率开关;  
  ● 内置软启动,减小 MOSFET 的应力,内置斜坡补偿电路;  
  ● 较低的 IC 功耗;  
  ● 具有频率抖动功能,使其具有良好的 EMI 特性;  
  ● 具有“软启动、OCP、SCP、OTP 自动恢复、OVP 锁存”等多种保护功能;  
  ● 原边反馈,无需光耦和 TL431,可调式线损补偿,IC 基准精度±1%;  
  ● 电路结构简单、较少的外围元器件,适用于小功率 AC/DC 电源适配器、充电器。
  
  一、PCB及DEMO实物图
  
  二、典型电路图
  
  三、效率测试
  
  四、整机参数

 
  
  CR6248_12v1a适配器方案,全电压实现12V1A输出的适配器。AC90V满足启动时间的条件下,实现AC230V样机待机功耗<75mW;典型输入电压时平均效率>83.3%;能够满足最严格的能效标准“COC_T2”;全电压可实现±5%的CV输出精度。更多CR6248_12V1A适配器方案、CR6248_5V2.4A充电器方案产品手册、原理图,电源输入输出规格,BOM 表和变压器参数以及安规和 EMI 测试数据等资料请向启辰微代理91免费福利网站电子申请。>>
产品中心 关于91免费福利网站 联系91免费福利网站
网站地图