CR5168SK+CR3016_20w快充头方案
字号:T|T
一、方案概述
■ PCBA尺寸:48mm*40mm*18mm
■ AC230V输入待机功耗55mW
■ 全电压输入时平均效率>87.35%
■ 变压器,采用了EE19W磁芯
■ 具有良好的EMI特性
■ 具有“软 启动、OCP、SCP、OTP自动恢复”等多种保护功能。
二、封装及脚位配置

CR5168SK是一款采用内置高压功率MOSFET,具有优化的图腾驱动电路以及电流模式PWM 控制器,适用于待机功耗<75mW的小功率AC/DC电源适配器、充电器电源。CR5168SK采用 PWM+PFM工作模式。在空载和轻载时,电路采用间歇模式,有效的降低了待机功耗。具有“软 启动、OCP、SCP、OTP自动恢复”等多种保护功能;由振荡电路产生的频率抖动,可以改善 EMI特性。
CR5168SK芯片特性:
■ CR5168SK是采用内置650V高压功率MOSFET,反激式PWM功率开关;
■ 内置软启动,减小MOSFET的应力,内置斜坡补偿电路;
■ 65kHz开关频率,具有频率抖动功能,使其具有良好的EMI特性;
■ 全电压输入范围,低待机功耗<75mW;
■ 能效满足DOE Ⅵ 和 CoC V5_T2 要求;
■ 具有“软启动、OCP、SCP、OTP、OVP自动恢复等保护功能
CR3016 是 SOP-8 封装的一款结构简单同步整流开关,可工作于 CCM,DCM 和 QR 模式,最 高工作频率可达 200KHZ,针对 5V 输出电源系统进行了专门的优化和设计,内置 RDS(ON) 为 10m Ω的 N 沟道 MOS,用来替换传统的整流91免费下载入口,能有效的提升整机的效率并减少热损耗,提 高整机的稳定性和可靠性。
CR3016芯片特性:
■ 可工作于 CCM,DCM 和 QR 模式,外围电路简单;
■ 最高工作频率可达 200KHZ;
■ 内置 RDS(ON) 为 10mΩ60V 的 N 沟道 MOS;
三、PCB及DEMO实物图

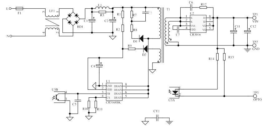
四、电源部分原理图

五、效率测试

六、整机参数

七、方案亮点
● 多电压输出,智能匹配移动设备,实现快速充电;
● 低待机,高效率。全模式(5V/9V/12V)满足快充能效标准;
● 体积小(48mm*40mm*18mm),成本低;
● 符合EMI标准,EN55022B&EN55013;
CR5168SK+CR3016_20w快充头方案可根据被充电设备USB信号调节5V/9V/12V输出电压。AC230V输入待机功耗55mW,平均效率>87.35%,体积大小仅为 48mm*40mm*18mm,在同类产品中成本低廉,货源充足,更多产品手册及应用资料请向91免费福利网站电子申请。>>
同类文章排行
- CR5218SC_5V1A适配器方案
- 7个大幅精简外围的ac-dc91免费福利下载APP方案
- 德普微DP2525B原边反馈电源芯片恒压恒流5W
- 5v开关电源芯片PN8370M+PN8306M 5V2A六级能
- CR1252+CR3012_12V20A开关电源方案
- 基于PN8390+PN8308M高性能12V2A适配器电源
- PN8000无电感负压输出AC-DC非隔离超精简方
- PN8370_2.4A手机充电器电源芯片方案
- CR6249_12V1.5A电源适配器方案
- 12V3.0A同步整流六级能效电源适配器应用方
阿里巴巴店铺
关注91免费福利网站
收藏91免费福利网站

