CR5249_9V2A适配器副边方案
字号:T|T
CR5249是一款高性能副边检测控制的PWM开关,DP8封装,内部采用了多模式控制的效率均衡技术,用于优化芯片系统待机功耗和提升效率,同时采用频率抖动和软驱动技术以达到更好的EM性能,零工作噪声。芯片内置软启动,可减小 MOSFET开关应力,另有OCP、SCP、OTP、OVP自动恢复等保护功能。
CR5249 芯片特性:
● CR5249 是 DIP8 封装的新型反激功率开关
● 内置软启动,减小 MOSFET 的应力,内置斜坡补偿电路;
● 65kHz 开关频率,具有频率抖动功能,使其具有良好的 EMI 特性;
● 264VAC 输入待机功耗:<75mW;
● 具有“软启动、OCP、SCP、OTP、OVP 自动恢复等保护功能;
● 电路结构简单、较少的外围元器件,适用于小功率 AC/DC 电源适配器、充电器。
● 能效满足 DOE Ⅵ 和 CoC V5_T2 要求。
一、方案概述
■ PCBA尺寸:66*39*24mm
■ AC264V待机功耗仅为70mW
■ 全电压输入时平均效率>86%
■ 变压器,采用了EE19W加厚磁芯
■ 具有良好的动态负载能力
■ 具有“软启动、OCP、SCP、OVP、OTP自动恢复”等多种保护功能。
二、PCB及DEMO实物图

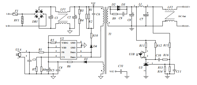
三、原理图

四、主要测试参数
| 待机功耗 | <70mW |
| 平均效率 | >86% |
| 恒压精度 | ±1% |
| 纹波 | <80mV |
| 启动时间 | <2.4S |
五、BOM表

CR5249_9V2A适配器副边方案,内置多种保护功能和优异的性能,待机功耗<70mW,平均效率>86%,满足“COC_V5_T2” 能效标准,在中小规模电源变换器中极具竞争力,更多CR5249_9V2A,CR5249_12V1.5A应用资料请向启辰微代理91免费福利网站电子申请。>>
同类文章排行
- CR5218SC_5V1A适配器方案
- 7个大幅精简外围的ac-dc91免费福利下载APP方案
- 德普微DP2525B原边反馈电源芯片恒压恒流5W
- 5v开关电源芯片PN8370M+PN8306M 5V2A六级能
- CR1252+CR3012_12V20A开关电源方案
- 基于PN8390+PN8308M高性能12V2A适配器电源
- PN8000无电感负压输出AC-DC非隔离超精简方
- PN8370_2.4A手机充电器电源芯片方案
- CR6249_12V1.5A电源适配器方案
- 12V3.0A同步整流六级能效电源适配器应用方
阿里巴巴店铺
关注91免费福利网站
收藏91免费福利网站

