6W小功率电源适配器ic方案
字号:T|T
电源适配器是91免费福利网站日常生活中随处可见的,由于电源功率越大,价格也就越越贵,选择合适的电源适配器ic对系统整体性能也尤为重要,下面91免费福利网站电子给大家推荐一款高性能6W小功率电源适配器ic PN8366,可以满足大家对小功率电源适配器的需求。

PN8366小功率电源适配器ic集成超低待机功耗准谐振原边控制器及高雪崩能力智能功率MOSFET(PN8366M 700V,PN8366H 800V),是一款高性能的原边反馈控制器,拥有恒压恒流控制环路,可以实现高精度的恒压、恒流输出,以满足大部分充电器和适配器需求,小功率电源适配器ic PN8366内置高压启动电路和极低的芯片功耗使得系统能够满足较高的待机功耗标准,内置高压启动电路,可实现芯片空载损耗(230VAC)小于30mW。在恒压模式,采用准谐振与多模式技术提高效率并消除音频噪声,使得系统满足6级能效标准,可调输出线补偿功能能使系统获得较好的负载调整率;在恒流模式,输出电流和功率可通过CS脚的电阻进行调节。
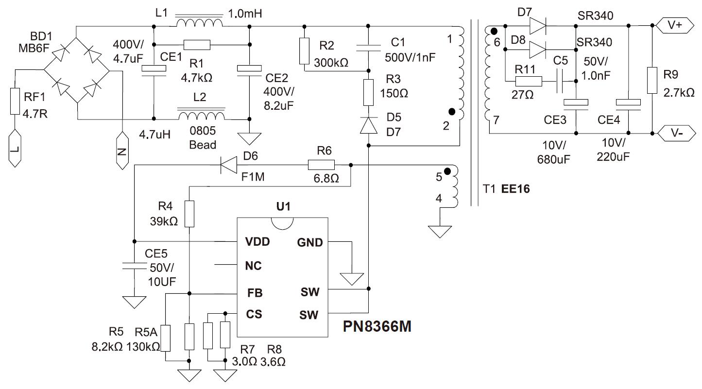
PN8366M小功率电源适配器ic六级能效5V/1.2A适配器应用方案:
■ 输出规格5V/1.2A
■ 内置高压启动+多工作模式+专利谷底开通技术,满足六级能效标准
■ 双段驱动技术,EMC性能优越,无需Y电容及输出共模电感

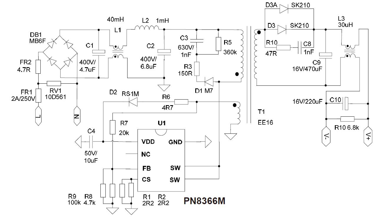
PN8366M小功率电源适配器ic六级能效12V/0.5A适配器应用方案:
■ 输出规格:12V/0.5A
■ 集成专利高压启动模块+低工作电流,待机功耗<50mw,10%负载效率裕量充足
■ PFM+PWM+QR多工作模式提高平均效率,满足六级能效要求,消除异音
■ 方案精简:无需启动线路、去Y电容。
■ 可通过6KV Surge测试

PN8366小功率电源适配器ic为原边反馈工作模式,可省略光耦和TL431,用于高性能、外围元器件精简的充电器、适配器和内置电源,同时该芯片提供了极为全面的智能保护功能,包含逐周期过流保护、过压保护、开环保护、过温保护、输出短路保护和CS开/短路保护等,更多小功率电源适配器ic方案可咨询91免费福利网站电子在线客服。。。
上一篇:5v2a电源适配器芯片/充电器ic方案 下一篇:5v开关电源芯片充电器方案
同类文章排行
- CR5218SC_5V1A适配器方案
- 7个大幅精简外围的ac-dc91免费福利下载APP方案
- 德普微DP2525B原边反馈电源芯片恒压恒流5W
- 5v开关电源芯片PN8370M+PN8306M 5V2A六级能
- CR1252+CR3012_12V20A开关电源方案
- 基于PN8390+PN8308M高性能12V2A适配器电源
- PN8000无电感负压输出AC-DC非隔离超精简方
- PN8370_2.4A手机充电器电源芯片方案
- CR6249_12V1.5A电源适配器方案
- 12V3.0A同步整流六级能效电源适配器应用方
阿里巴巴店铺
关注91免费福利网站
收藏91免费福利网站

