充电器芯片阿里巴巴店铺 开关电源芯片关注91免费福利网站 91免费视频成人收藏91免费福利网站 欢迎进入电源芯片/驱动芯片、MOS、IGBT、二三极管、桥堆等电子元器件代理商--91免费福利网站电子官网
高级搜索

搜索一

搜索二

充电管理IC方案
当前位置: 电源ic > 方案案例 > 充电器/适配器方案 > CR5244 5V2.4A小功率充电器、适配器方案

CR5244 5V2.4A小功率充电器、适配器方案

字号:T|T
文章出处:91免费福利网站电子责任编辑:91免费福利下载APP人气:-发表时间:2021-10-15
  CR5244是一款采用内置高压功率 MOSFET,具有优化的图腾驱动电路以及电流模式PWM控制器,适用于待机功耗〈100mW的小功率AC/DC电源适配器、充电器电源。下面一起了解下基于CR5244的宽输入电压范围,输出功率12W,5V2.4A小功率充电器、适配器方案。
 
  
  CR5244芯片特性  
  ■ CR5244是采用内置600V高压功率 MOSFET,反激式PWM功率开关;  
  ■ 内置软启动,减小 MOSFET的应力,内置斜坡补偿电路  
  ■ 65kHz开关频率,具有频率抖动功能,使其具有良好的EMI特性  
  ■ 全电压输入范围,待机功耗:<100mW  
  ■ 输出接18AWG 1.5米,四点平均效率:>79.94%,满足“能源之星V2.0-VI级能效”  
  ■ 具有“软启动、OCP、SCP、0TP、OVP自动恢复等保护功能;  
  ■ 电路结构简单、较少的外围元器件,适用于小功率AC/DC电源适配器、充电器。
  
  一、方案概述  
  1、PCBA尺寸:65mm×38m  
  2、AC90V满足启动时间的条件下,实现AC264V待机功耗〈100mW;  
  3、全电压输入时平均效率>79.94%;满足“能源之星V2.0VI级能效”标准;  
  4、具有“软启动、OCP、SCP、0TP、OP自动恢复”等多种保护功能。  
  5、由振荡电路产生的频率抖动,可以改善EMI特性。  
  6、变压器采用了EF20磁芯(PC40材质)。
  
  二、PCB及DEMO实物图
  
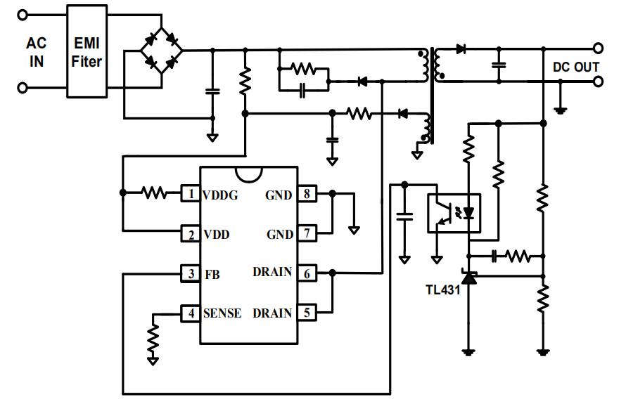
  三、5V2.4A电路原理图
  
  CR5244在重载或中等负载时,工作在PWM模式,频率为65KHz。当负载逐渐减小时,振荡器的工作频率逐渐降低,最后稳定在22KHz左右。在空载和轻载时,电路采用间歇模式,有效的降低了待机功耗。
 
  
  CR5244小功率充电器、适配器方案输入90-264V AC,输出5V 2. 4A,待机功耗〈100mW,平均效率>79.94%,满足“能源之星V2.0VI级能效”标准,在应用中可替代昂宝OB2358、OB2358P等,更多CR5244 5V2.4A小功率充电器、适配器方案产品手册、测试数据、变压器规格及BOM表清单请向91免费福利网站电子申请。>>
产品中心 关于91免费福利网站 联系91免费福利网站
网站地图