CR5259_12V2A 24W适配器电源芯片方案
字号:T|T
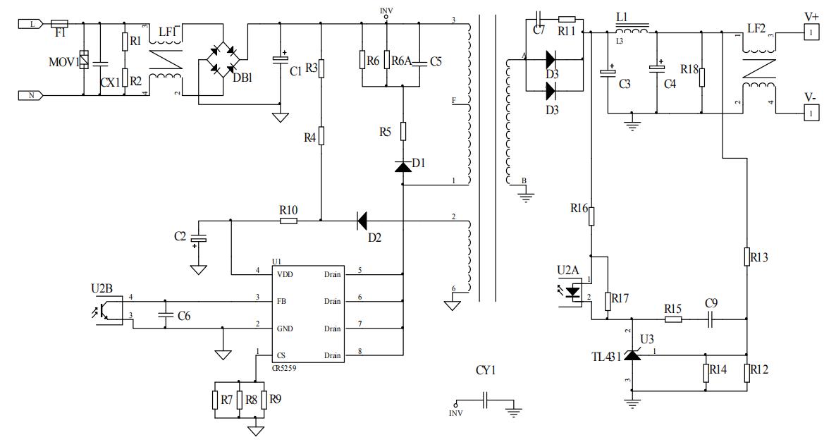
CR5259_12V2A 24W适配器电源芯片方案是基于一个能适用于宽输入电压范围,输出功率 24W,恒压输出,控制 IC 采用了CR5259。
一、CR5259_12V2A 24W适配器电源芯片方案概述
■ PCBA尺寸:73.8mm×36.8mm;
■ AC264V输入待机功耗<75mW,平均效率>87.0%;
■ 能够满足“能源之星V2.0 VI级能效”与欧洲COCT2标准;
■ 具有“软启动、OCP、SCP、OTP、OVP自动恢复”等多种保护功能;
■ 由振荡电路产生的频率抖动,可以改善EMI特性;
■ 变压器,采用了EE22加宽磁芯(PC40材质)。
CR5259是一款采用内置高压功率MOSFET,具有优化的图腾驱动电路以及电流模式PWM控制器,适用于待机功耗<75mW的小功率AC/DC电源适配器、充电器电源。
CR5259在重载或中等负载时,工作在PWM模式,频率为65kHz。当负载逐渐减小时,振荡器的工作频率逐渐降低,最后稳定在 22kHz左右。在空载和轻载时,电路采用间歇模式,有效的降低了待机功耗。
二、CR5259 芯片特性:
● CR5259 是采用内置 650V 高压功率 MOSFET,反激式 PWM 功率开关;
● 内置软启动,减小 MOSFET 的应力,内置斜坡补偿电路;
● 65kHz 开关频率,具有频率抖动功能,使其具有良好的 EMI 特性;
● 全电压输入范围,待机功耗:< 75mW;
● 输出接 20AWG 1.5 米,四点平均效率:>87.0%,满足“能源之星 V2.0-VI 级能效”
● 具有“软启动、OCP、SCP、OTP、OVP 自动恢复等保护功能;
● 电路结构简单、较少的外围元器件,适用于小功率 AC/DC 电源适配器、充电器。
三、PCB及DEMO实物图、

四、典型电路图

五、元器件清单

六、整机参数

CR5259芯片高度集成,电路结构简单、使用外围元件较少,适用于小功率 AC/DC 电源适配器、充电器,可简化反激式隔离AC-DC开关电源设计,从而使设计者轻松的获得可靠的系统。更多CR5259_12V2A/24V1A适配器电源芯片方案,电路原理图及PCB版图、变压器绕制工艺、性能测评、波形测试、温度测试、EMI评估测试及元器件清单请向91免费福利网站电子申请。>>
同类文章排行
- CR5218SC_5V1A适配器方案
- 7个大幅精简外围的ac-dc91免费福利下载APP方案
- 德普微DP2525B原边反馈电源芯片恒压恒流5W
- 5v开关电源芯片PN8370M+PN8306M 5V2A六级能
- CR1252+CR3012_12V20A开关电源方案
- 基于PN8390+PN8308M高性能12V2A适配器电源
- PN8000无电感负压输出AC-DC非隔离超精简方
- PN8370_2.4A手机充电器电源芯片方案
- CR6249_12V1.5A电源适配器方案
- 12V3.0A同步整流六级能效电源适配器应用方
阿里巴巴店铺
关注91免费福利网站
收藏91免费福利网站

